
游戏玩法
1、精致像素艺术
采用高分辨率像素绘制技术,角色动作帧数达到12帧/秒,战斗特效融入粒子光效。场景中的竹林摇曳、战旗飘动等细节均采用动态渲染,在复古风格中呈现细腻表现力。
2、开放式战术体系
打破传统职业限制,武将可通过"将魂觉醒"转换攻击类型。支持百种技能组合搭配,如给法师型武将配备近战格斗技,打造非传统build阵容。
3、多维挑战空间
战役模式:还原经典历史战役,附带架空幻想章节
竞技场:实时PVP采用段位积分制,赛季奖励限定外观
世界BOSS:需百人协作讨伐,引入仇恨值与破防机制
秘境探索:随机生成地图,包含 Roguelike 元素
4、公平成长生态
日常任务链提供主要资源产出,每周活动可获取稀有锻造材料。付费内容仅限外观装饰与便利功能,所有武将均可通过游戏内成就解锁。
5、动态难度调节
基于玩家阵容强度智能调整敌方属性,既保持挑战性又避免数值碾压。新手期享受战斗减伤加成,老玩家可自主选择难度增幅获取额外奖励。
6、社交协作系统
组建军团参与城池争夺战,建设专属领地。资源副本支持跨区匹配,师徒系统提供额外成长指引与奖励。
像素三国攻略
1、武将
目前开放了10位武将,加上主角自己一共是11个,除了吕布只能在通天塔内获得,其他都可以在宝箱中获取。每个武将都有各自的特色,会自带5个初始的技能。
属性:界面一目了然,是武将的基础数据,这里的伤害是物理伤害,法伤是魔法伤害,法防是魔法防御,防御是物理防御,速度是回合对战中先后手顺序,自然是越高的越快了。
资质:武将的资质都各不相同,不同的初始资质表示武将的位置有区别。
技能:根据能不能释放分为主动技能和被动技能,武将初始都带有5个技能。
主动技能有输出的,也有挂buff、回血的,其中输出类的技能类型分为物理技能和法术技能。
被动技能也是五花八门,部分技能有普通和高级的区分,除了武将固定的一些被动,在升星后会解锁剩下5个被动技能槽,注意是被动。
暴击分为物理暴击和法术暴击,物理技能可以触发物理暴击,法术技能触发法术暴击。
进击:物理技能触发,触发后会进行一次普通攻击。
连击:普通攻击后再次执行一次普通攻击,可以套娃。物理系最爱。
法连:使用法术技能后再一次释放该法术技能。
格挡率:抵消一次普攻伤害或者一段物理技能伤害(独立概率)。
法术闪避率:抵消一段法术技能伤害(独立概率)。
同一个被动技能的效果不能叠加!!!
2、布阵
没什么好说的,最多可以上五个人,主角必须上阵,我是主角!主角!!!
3、阵法
一种增加属性的东西。初看很懵逼,再看更懵逼。
先看左上角的阵图切换,目前有五种阵图,具体效果各不相同,游戏内都有说明。

右边一个5X5的方格就是阵图本图了,看起来很懵逼,别急,我们点进左下的宝石购买,可以消费了
宝石分5个等级,别慌,先把兑换码用完,把赠送的宝石碎片花完(这里逼死强迫症患者),然后我们点进合成界面,你会发现,这不俄罗斯方块嘛,一级宝石,话不多说,直接开始合成,可以发现一级宝石由5个色块构成,合成后的二级宝石由4个色块构成,那么最高级的五级宝石是几个色块呢?
一直合成到不能合成后,我们可以进行镶嵌了,拖动进阵图就完成了,是不是很简单?色块的数量对应了阵图基础属性的加成。
第五个属性的数量,指的是阵图里宝石的数量,自然塞满25个五级宝石可以获得最大收益了。
第六个属性的满,指的是阵图是否被色块填满,如果填满了就会获得加成。

宝石购买有个小技巧,不要直接买五级宝石,而是去买四级宝石先填满阵图,后面再去合成五级宝石。萌新刚开局一定先填满阵图,这个阵图给的属性是很高的。
4、法宝
法宝的解锁和碎片也是通过箱子获取的。佩戴法宝后可以获得对应法宝带来的属性,个人钟爱加连击和暴击的法宝。
法宝的总加成,最新的更新已经实装了,让你更肉输出更高

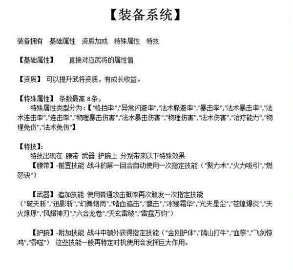
5、装备
万恶之源,靠近就会不幸。

装备的强化是随意的,强化消耗金币,强化等级不超过人物等级(主页面左上角那个)。装备的强化可以随意撤回,所以强化是随意的(复读)。
洗练:吃钻石大户,可以提升装备的属性,为装备带来特殊属性和技能,最高品质为逆天。
其中武器、腰带、护腕可以洗出特技,具体可以参考图片:

我重复一下,别上头,没有洗练的装备依然可以愉悦的过图,沉迷于洗练只会让你一贫如洗!
洗练最好在完全熟悉游戏后进行!!!
6、将魂
过完新手引导的你还记得它的位置吗?

将魂使用海量金币进行升级,可以提供高额的属性加成,每十级将魂提供的属性会增加一大截,对应的金币消耗也会增加一大截。
目前上限为300级。
7、副本
每日副本有金币副本和钻石副本,内容都是在15个回合内打一个木桩,每日可以挑战4次,可以扫荡。
金币副本每次最高1000W金币,钻石副本每次最高3000钻石。
物理系在每日副本里很舒服,我个人用带撕裂被动的主角,黄忠,吕布,鲍三娘,赵云,轻松拿捏最高奖励。
通天塔:俗称爬塔,吕布唯一指定获取地点。
一周目有20层,10周目前每层奖励2000钻石(我们要发财啦!)10周目后每层奖励3000钻石
每战胜一层可以增加1%的放置奖励,尽量先100%,再200%,增加钻石产出。
放置奖励最高攒480分钟,现在金币奖励提升,经验奖励巨幅提升
8、活动中心
每日活跃奖励。
游戏在熟悉后可以提升的飞快,因为物资大多都来源于宝箱,而宝箱大多通过闯关获得,现在又可以跳关,所以资源获取真的很快很快。
所以不用羡慕老玩家的进度,随随便便都能超他。
游戏特色
1、精致像素美学
采用16位元像素艺术,每位武将拥有12帧动态战斗动画。场景中的战旗飘动、竹林摇曳等细节均采用逐帧绘制,在复古风格中呈现现代技术的精细度。
2、开放式战略搭配
突破传统阵营限制,允许五虎将与魏国谋士混编出战。通过"将缘"系统,特定武将组合可激活隐藏战术:赵云与张辽同时上场触发"双龙会心",提升全军暴击率。
3、多元战役体系
包含史实战役、架空演义、极限挑战三种模式。官渡之战还原夜袭乌巢的火攻机制,赤壁战场可体验东风祭坛的建造过程,长坂坡守护战需坚持指定回合等待援军。
4、良性经济生态
每日巡营任务奖励铸剑材料,联盟讨伐产出坐骑装备。首充仅赠送限定皮肤不影响属性,月卡玩家可通过活跃度兑换所有付费武将。
游戏亮点
1、动态像素演武
独创"像素武技"系统,关羽拖刀蓄力时马匹会人立而起,诸葛亮呼风唤雨时有八卦阵在地面流转。每个技能特效都经过像素艺术重构。
2、战略性关卡设计
三百个关卡融合地形要素与天气系统。定军山战场需抢占制高点,夷陵之战要防范火攻连环。部分关卡设有隐藏条件,满足后可收服敌方武将。
3、全明星武将图鉴
收录120位三国名将,每位配备符合史实的专属兵器与战术定位。通过"武将列传"玩法可解锁隐藏剧情,了解徐庶归曹背后的真实故事。
4、智能阵容推演
内置阵容模拟器,可预测不同组合的胜率变化。根据敌我战力差动态调整难度,既保持挑战性又避免数值碾压。
特别说明
游戏信息
- 厂商:仙梦游戏
- 包名:com.xmgm.xssg
- MD5:0899177086BB9D6F2F774A5AC2AE3171

























青蛙旅馆免广告版
恋综作精少女向前冲免费版
台风模拟器游戏
宝石之心无条件使用船身版
我的女友刚满十八岁免广告版
星球大战模拟免广告版
带货王来了免广告版












少女前线云图计划
幸存者危城官方版
文明帝国UnCiv最新版无破解
美食大战老鼠手机版
战争与征服
明日方舟bilibili服
世界征服者6战争风云
植物大战僵尸3